
青春期是一个充满变化和挑战的时期,青少年们在生理、心理和社会层面上都经历着巨大的转变。今天我们就跟着重庆临江门医院院长周屹晓来了解一下青春期心理健康...

对于许多拥有闲置房源的房东来说,通过 Airbnb(爱彼迎)短期出租房屋已成为一种常见的资产运营方式。不过,由于不少房东对平台规则不够熟悉,实际操作...

。如果您有想法参加基金从业资格考试,但是没有在相关金融机构单位任职,那么一定不能错过这次【全国统一考试】的机会! 11月基金报名通知即将发...

工程合同争议是指在工程合同的履行过程中,因合同双方对合同条款的理解、执行或合同相关事宜的处理存在分歧或矛盾,从而引发的争议... 招标合同违约是指,在招标...

当前位置:首页自考资讯自考报名华南师范大学2026年自考报名官网入口导航,附报名条件及常见问题解答 更新时间:2025/9/25 11:0...

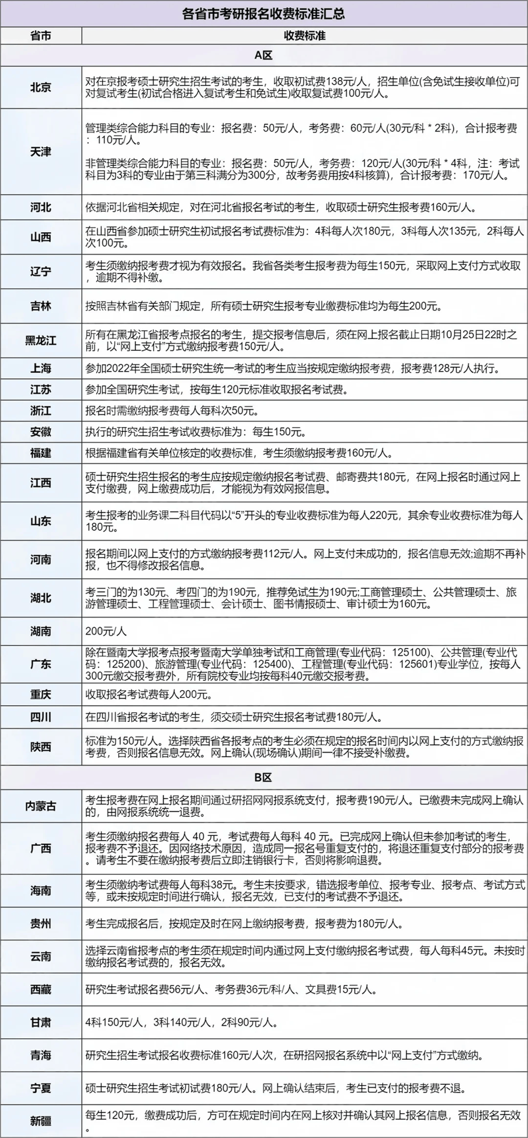
考研报名的缴费方式一般有两种,一种是网上支付,另一种是银行汇款。一些省份还提供了现场缴费的方式。 在缴费前,考生需要认真核对自己的个人信息...

,归纳总结公共工程投资领域的普遍性、典型性、易发性问题,编制印发《公共工程常见问题风险提示清单》(以下简称《清单》)。 《清单》对重大决策部署贯彻落实、项...

不能严格执行“三重一大”制度,部分重大事项、重大项目、大额资金使用未经集体研究或查找不到相关决策记录;决策前调查研究不够、准备不充分,决策不科学或失...

华东师范大学公共管理硕士(MPA)学位授权点是全国首批试点招收和培养公共管理硕士的单位,2006年在全国首批MPA试点院校评估中被评定为优秀。 ...

参加深圳职工基本医疗保险、居民基本医疗保险的人员在享受基本医疗保险待遇的基础上享受大病保险待遇,参保单位和参保人无需另行缴费。 需...